皇冠体育App下载_湖南衡阳一民营医院被曝欠薪金额达百万元,当地官方:已协调双方协商
皇冠信用网账号申请(www.hg0088.us)开会员号,招代理/条件好/平台出租/招登1登2登3地区代理日前,多名疑似医护人员发帖反映湖南衡阳市衡南县星城医院欠薪问题,引发网友广泛关注皇冠体育App下载。2025年12月31日,新黄河记者多次联系星城医院,该院并未正面回应。衡南县卫生健康局则称,此前确曾协调双方协商此事,院方向员工们提供了两个解决方案,但不清楚问题最终是否解决。
据部分网传投诉截图显示,多名自称为该院职工的发帖者诉称,自2025年6月份起,该医院未再发放工资,37人被欠薪金额达百万元,以及有员工诉称未缴纳社保皇冠体育App下载。
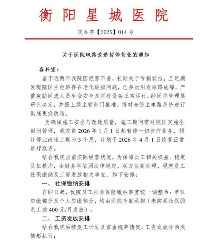
另一份疑似为该院发布的《关于医院电路改造暂停营业的通知》称,近两年来,因经营不善,该院长期处于亏损状态,为解决院区主电路老化破损问题,自2026年1月1日起,该院暂停诊疗业务,进行停业改造,工期为3个月,计划于2026年4月1日恢复正常诊疗服务,并对员工的社保缴纳、工资发放作了安排皇冠体育App下载。

2025年12月30日至31日,新黄河记者就此事多次致电衡南县星城医院,接线工作人员均未作回应便挂断电话皇冠体育App下载。
衡南县卫生健康局一名工作人员告诉新黄河记者,该院为私立民营医院,此前经营有房地产业务,自2026年1月1日起开始,计划歇业改造3个月皇冠体育App下载。大约半个月前,有十余人来该局反映该院欠薪问题。
据其了解,可能从2025年6月份至9月份期间,该院每月向医护人员发放2000元生活费,自9月至12月份未再发放工资皇冠体育App下载。
该工作人员称,由于该院为民营医院,该局无法监管其财务人事业务,仅能联合相关部门协调医护人员与院方协商此事皇冠体育App下载。院长向医护们提供了两个解决方案,一个是承诺将房地产业务现有的房产抵押给员工,另一个是在歇业期间办理欠款的手续。由于当天来讨薪的只是部分医护人员代表,该工作人员并不清楚医护们最终接受了哪种方案,“他们回去做商讨。”
(新黄河客户端记者陈思)
▌来源:新黄河客户端
▌编辑:曲珈熠 校对:杨荷放
猜你喜欢
- 56分钟前皇冠信用网代理注册_美以玩阴的!伊朗向中国发出求援信号,答不答应?全球目光紧盯
- 1周前皇冠信用网如何开户_伊朗确认:雷扎伊身亡
- 1周前皇冠信用网会员_特朗普又改口了?不到24小时,美债遭遇大规模抛售,美国失算了
- 2周前信用网如何申请_英国冻结一中国公民及关联公司8100万英镑房产,要求3个月内证明购房资金合法
- 3周前皇冠信用平台出租出售_特拉维夫上空出现鸦群,以色列疑似寻求停火,伊朗表示要为47年账“做个了断”
- 3周前怎么开通皇冠信用网口_济南舜耕路38号要“原拆原建”?海报新闻记者实地探访
- 3周前皇冠信用网登1_没看出来!她们穿的竟然是内衣!地铁站里的这场快闪太敢了
- 3周前皇冠信用登1_53票反对、47票赞成!特朗普连夜发文:伊朗已经“灭亡”,美国最大的敌人在内部
- 3周前皇冠信用网去哪里弄_“我以为奔驰E300会自动减速”,男子称开启辅助驾驶跑高速出事故车辆贬值,4S店:操作不当
- 3周前皇冠信用网去哪里弄_伊朗发射导弹后,英国外交大臣:我们和美以立场不同
- 3周前皇冠信用网去哪里弄_10-7击败奥沙利文 斯诺克世界公开赛决赛塔猜亚轰147夺冠
- 3周前皇冠信用网会员如何注册_以色列经历“艰难一夜” 美伊互放狠话
- 3周前世界杯皇冠信用网会员注册_钧正平:宁可千日无战、不可一日无备,不宣而战、突然袭击,时至今日这种无视国际道义、抛弃基本良知的伎俩依然被某些势力大肆运用
- 3周前皇冠信用网登1,登2,登3出租_曼联与伯恩茅斯战平:数据背后的战术与人物故事解析
- 4周前皇冠信用网登2代理_足迹里的政绩观:一辆自行车,一路访民情
- 4周前皇冠登录地址_拉里贾尼之死不简单,以色列单方面下死手,要把美国往火坑推
- 4周前皇冠信用最新地址 _作为公安部长出身的苏林,推动与中方建立“3+3”机制,中越给世界打了个样
- 4周前皇冠信用盘会员 _2500名美军杀进霍尔木兹海峡,却连油轮都不敢护送!伊朗这招太狠了
- 4周前皇冠信用盘怎么租 _“成都市委、市政府高度重视,已责令涉事公司停产停业”
- 4周前皇冠信用盘登123出租 _知名女演员在杭州坐公交:又回到熟悉的地方,网友:我的童年回忆啊
- 4周前皇冠信用盘会员注册网址 _伊朗袭击美国花旗银行分行;以色列再遭导弹袭击!伊朗船只迫近“林肯号”航母,美军连开数炮全打空
- 4周前皇冠信用盘结算日 _已刑拘3人!深圳所有涉“电鸡”事故,将倒查是否非法改装
- 4周前皇冠信用盘结算日 _799元镜片进价仅15元,溢价超50倍,批发商聊到拿货价格时十分谨慎,只敢在手机上打字
- 1个月前皇冠信用盘账号注册 _特朗普:普京肯定说我帮了,中国也这么说,那我就帮了


网友评论
QuickQ
回复大神就是大神,这么经典!https://www.quickq9.com